Leiterplattenentwurf von DH7UAF für das HamComm-Interface nach DL5YEC

Das nachfolgende Layout entstand mit Hilfe von Eagle Lite (Demoversion) Ver. 3.55r3 von CadSoft. Der Entwurf, der übrigens mein Erstlingswerk darstellt, darf nur für nichtkommerzielle Zwecke verwendet werden und ist ohne Gewähr.

Bestückungsseite

Bild oben: Bestückungsseite des HamComm-Interface. Die Schaltung findet auf einer ca. 62 x 46 mm großen, einseitig kaschierten Leiterplatte Platz. Drahtbrücken sind nicht erforderlich.

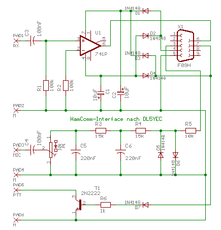
Stromlaufplan

Bild oben: Stromlaufplan des HamComm-Interface. Eine Erklärung findet sich in der auführlichen Dokumentation zum HamComm-Programm. Für den Empfang reicht das obere Drittel der Schaltung aus. M=Masse, Mic=Mikrophoneingang des Transceivers, RX=Audioausgang des Transceivers, PTT=Sende/Empfangsumschaltung des Transceivers. Das Interface wird mit der (9-poligen) seriellen Schnittstelle des Computers verbunden.


Bestückte Platine, Klicken Sie auf dieses Bild, um es vergrößert zu sehen.

Bild oben: Die teilweise bestückte Platine. Der 9-polige, weibliche Stecker für die serielle Schnittstelle fehlt noch. Klicken Sie auf dieses Bild, um es zu vergrößern.

Was kann man mit dem Modem machen? Mit diesem einfachen Interface ist in Verbindung mit entsprechenden Programmen der Sende- und Empfangsbetrieb von RTTY (Funkfernschreiben), CW und Amtor möglich (HamComm). Mit dem Programm JvFax ist auch der Empfang und die Aussendung von Fax-Bildern und SSTV möglich. Selbst Hellschreiben geht mit diesem Interface. Da die Signalverarbeitung ohne Soundkarte auskommt, reichen meistens veraltetete Rechner ab 286er oder 386er und DOS als Betriebssystem. Mehr Infos dazu gibt es auf der Hauptseite von DH7UAF.

Wo finde ich die Eagle-Dateien dieser Platine? In der ca. 146 KB großen hamcomm.zip befinden sich sämtliche Eagle-Dateien zu diesem Projekt und eine hc.tif, welche als Vorlage für das Fotopositiv-Verfahren oder zum Abzeichnen dienen kann. Dazu muss die hc.tif mit einem geignetem Bildbearbeitungsprogramm ausgdruckt werden.

Wie lerne ich die Leiterplattenerstellung mit Eagle? Eine Kurzanleitung zu Eagle befindet sich im funk-Sonderheft 2001.

Download:

Download der hamcomm.zip (ca. 146 KB).
Download der hctif.zip (ca 8 KB), in der sich das Layout als hc.tif befindet.

Links:

CadSoft. Dort gibt es Eagle Lite kostenlos.
Hier gibts Eagle-Lite Ver. 3.55r3 zum Downloaden und ein dazu passend vierseitige Anleitung für den totalen Anfänger..
HamComm-Seite. Von dort kann das HamComm-Programm + Dokumentation heruntergeladen werden.
JvFax-Seite und Downloadmöglichkeit
Was man mit dem HamComm-Interface alles machen kann.
Leiterplattenherstellung mit einfachsten Mitteln. Von DH7UAF.
Hauptseite von DH7UAF mit vielen Tipps zu den digitalen Betriebsarten.
Janson-Software mit CD-ROMs zur Elektronik.